弥生会計 Nextは、多くのユーザーに支持されてきた弥生株式会社が提供するクラウド会計サービスです。
帳簿や決算書の作成だけでなく、請求書発行や経費精算まで一つのシステムで完結できます。
直感的な操作画面と充実した自動化機能によりスムーズにバックオフィス業務を効率化できるので、会計知識に不安がある人でもおすすめのツールです。
弥生会計 Nextは、多くのユーザーに支持されてきた弥生株式会社が提供するクラウド会計サービスです。
帳簿や決算書の作成だけでなく、請求書発行や経費精算まで一つのシステムで完結できます。
直感的な操作画面と充実した自動化機能によりスムーズにバックオフィス業務を効率化できるので、会計知識に不安がある人でもおすすめのツールです。
目次
弥生会計 Nextは、単なる会計ソフトの枠を超え、「弥生請求 Next」や「弥生経費 Next」といった周辺業務ソフトが標準でセット(一部プラン除く)されています。
初めて会計ソフトを触るユーザーへの配慮が手厚く、例えば、初期設定は対話形式の質問に答えるだけで完了し、専門知識が必要な仕訳作業もAIが最適な勘定科目を提案してくれます。
また、26年連続売上実績No.1という「弥生会計」ブランドの信頼感に加え、業界最大規模のカスタマーセンターによるサポート体制が整っている点からも、相場以上の安心感を得られるでしょう。
銀行口座やクレジットカード、POSレジなど全国1,100以上の金融機関と連携し、日々の取引データを自動取得・自動仕訳をすることで、手入力によるミスや作業時間を大幅に削減できます。

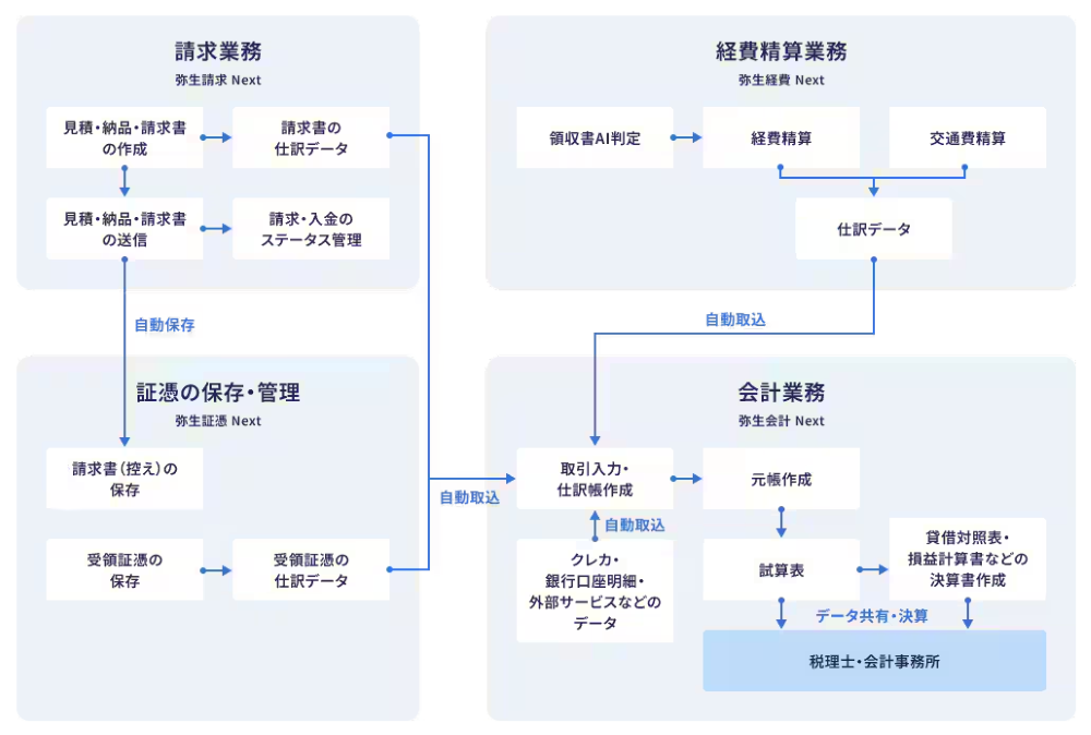
それぞれの業務のデータが自動連携でつながる
弥生会計 Nextを導入することで、請求書の発行から経費精算、帳簿付け、決算書作成までのデータが一気通貫でつながります。
従来であれば別のソフトで作成したデータを手動で転記していた手間が、弥生会計 Nextでは必要なくなるため、入力ミスが激減して管理コストも抑えられます。
会計業務の流れにもれなく対応
AIによる自動推測機能と対話型入力により、簿記の知識がなくても迷わず記帳が進められます。
また、顧問税理士とクラウド上でリアルタイムにデータを共有できるため、郵送の手間をかけずに専門家のアドバイスを受けられるのは心強いでしょう。
13,000以上の会計事務所とネットワークを持つ弥生だからこそ、事業成長に合わせた専門家との連携もスムーズに行えます。

法改正にも自動対応で専門知識がなくても安心
弥生会計 Nextには複数の料金プランがありますが、最も安価な「エントリープラン」では経費精算機能(弥生経費 Next)が利用できません。
従業員による経費申請や承認フローを自動化したいと考えている企業は、「ベーシックプラン」以上の契約が必要になるため、事前の機能比較が重要です。
弥生会計 Nextは、中小企業庁が管轄する「IT導入補助金(デジタル化基盤導入枠等)」の対象外となっており、補助金を利用して導入費用を抑えることはできません。
また、弥生会計 Nextではスマートフォンやタブレットからの利用はできず、原則としてパソコンでの利用が必須です(弥生経費 Nextは専用アプリあり)。移動中にタブレット等も使って会計業務を完結させたい方には不向きと言えるでしょう。
弥生会計 Nextは、「会計業務をできるだけシンプルに、かつ確実に行いたい」という起業家や小規模法人のニーズに応えたサービスです。
請求書発行や証憑管理まで一つの料金内でカバーできる点は、コストパフォーマンスの面でも優れモノです。
バックオフィス業務の属人化を防ぎ、経営状況をリアルタイムに把握したい企業におすすめします。
画像出典元:「弥生会計 Next」公式HP
弥生会計 Nextには、事業規模や必要なサポートに合わせて選べる3つのメインプランがあります。
基本料金は、基本機能やサポート体制の内容に応じて変動します。
ベーシックプラスプラン相当の機能を試せる無料体験プランは最大2ヶ月間提供しています(決算書出力は不可)。
| エントリープラン | ベーシックプラン | ベーシックプラスプラン | |
| 初期導入費 | 0円 | ||
| 月額(年契約) | 2,900円 | 4,200円 | 7,000円 |
| 月額(月契約) | 3,480円 | 5,040円 | 8,400円 |
※税抜
追加ユーザー料金
・会計機能:1名ごと300円/月
・請求機能:1名ごと300円/月
・経費精算機能:1名ごと400円/月
※税抜